您的瀏覽器不支援JavaScript功能, 若網頁功能無法正常使用時,請開啟瀏覽器JavaScript狀態
跳到主要內容區塊
English
文藻首頁
外語教學系首頁
師資陣容
專任教師 Full-time Faculty
行政人員 Assistant
最新消息
系內公告
實習.徵才
證照.認證
論文.碩士
相關法規
表單下載
外語教學系 Forms - Department of Foreign Language Instruction
外語教學系學生自主學習課程
外語教學系交換學生抵免學分申請表
外語教學系學生共英Level 9修畢後學分抵免相關
外教系學生英語教學證照(TESOL/TFEL)申請相關
外語教學系外語文教事業發展碩士在職專班 Forms - Master of Arts in Foreign Language Education and Cultural Industries
註冊組 Forms - Registration Section
課務組 Forms - Curriculum Section
生涯發展中心 Forms - Career Development Center
實習專區
實習申請及審查會議日期
實習法規與表單
實習花絮 Internship Photos
國內實習 Domestic Internship
海外實習 Overseas Internship
科目學分表
大學部科目學分表 Curriculum of the Department of Foreign Language Instruction
碩專班.碩士班科目學分表 Curriculum of Master of Arts in Foreign Language Education and Cultural Industries
國際交流
分類選單
:::
媒體報導 NEWS
【媒體報導】外教系13th校友參加2025國際母語日學術論壇 - DFLI alumnus attending UNESCO International Mother Language Day
【媒體報導】2025河堤國小英語國際週- AI Imagination Lab - Endangered Species
【媒體報導】2024外教系19th畢業成果展 - Destination Onwrad
【媒體報導】2024 一甲國中全英暑期體驗營 2024 Yijia Junior High School English Summer Camp
【媒體報導】攜手知名文教產業簽署合作備忘錄-DFLI and Industry Leaders Sign MoU for Scholarships
【媒體報導】2024河堤國小寒假雙語營-Bilingual winter camp
【媒體報導】2024河堤國小英語國際週- Icons and Greettings of Dfferent Countries
【媒體報導】2023外教系18th畢業成果展 - Beyond Languages
【媒體報導】2023河堤國小英語冬令營- Alice in Heti Wonderland
【媒體報導】2019產學合作<警用英語>- Practical English for Police Officers
專業教室預約
研究生自習室預約
A002教室預約
國際交流
雙聯學制 Dual Degress
(英國)艾薩克斯大學 University of Essex
海外實習 Overseas Internship
系所簡介
外語教學系 Department of Foreign Language Instruction
外語教學系外語文教事業發展碩士在職專班 Master of Arts in Foreign Language Education and Cultural Industries
招生資訊
外語教學系 Department of Foreign Language Instruction
招生簡介/資訊/簡章 Admission information
新生入學面試須知 Admission Interview
109學年度語言創意桌遊實作體驗營(活動照片)
外語教學系外語文教事業發展碩士在職專班 Master of Arts in Foreign Language Education and Cultural Industries
碩士在職專班 In-service Master's degree
招生簡介/資訊/簡章 Admission information
English
About Wenzao
Department Introduction
Application and Forms
International Students
課程介紹
中文 Chinese
外語教學系 Department of Foreign Language Instruction
培育目標與課程規劃 Courses
課程規劃與產業需求對應情形 Correspondence between the curriculum and the industries
課程地圖 Curriculum map
English
Graduate Program
Curriculum Map
教學資源
專案計畫
大專校院學生雙語化學習計畫(BEST Program) 線上輔導教材
112年度 BEST Program
外語教學概論-藍美華老師
外語教學概論-孫韵芳老師
111年度 BEST Program
教學科技與英語教學-龔萬財老師
外語教學概論-孫韵芳老師
外語教學概論-藍美華老師
高等教育深耕計畫
執行項目 Plan
高教深耕115年度計畫項目
高教深耕114年度計畫項目
高教深耕113年度計畫項目
高教深耕112年度計畫項目
高教深耕111年度計畫項目
執行進度 Progress Chart
活動花絮 Activities
115年度 (持續更新)
2-1 外語專業服務尖兵
1-4 全國性/國際性競賽
1-4 專業課程證照(TKT)
1-5 專題教材製作及發表(21th畢業成果展)
1-2 AI學術倫理講座
114年度
20th畢業專題成果展
專業服務學習課程(外語專業服務尖兵)
教學實習與服務學習
全國性/國際性競賽
113年度
2-4 兒童華語教師培訓線上微型課程
1-4 全國性/國際性競賽
實務競賽
童書競賽
3-3 產業觀摩研習
1-4 TKT證照輔導班
2-1 專業服務學習課程(外語專業服務尖兵)
暑期服務營隊
教學實習與服務學習
1-5 專題製作(19th畢業成果展)
112年度
1-4專業銜接課程(英語自學入門)
1-4 TKT證照輔導班
3-1 探究教學培訓工作坊
2-1 專業服務學習課程(外語專業服務尖兵)
教學實習與服務學習
暑期服務營隊
1-5 專題製作(18th畢業成果展)
18畢業專題成果展-動態展
18屆畢業專題成果展-靜態展
1-4 全國性/國際性競賽
111年度
1-2-1 TKT證照輔導班
4-2-2 專業服務學習課程(外語專業服務尖兵)
教學實習與服務學習
暑期服務營隊
1-2-1 專題製作(17th畢業成果展)
17畢業專題成果展-靜態展
17畢業專題成果展-動態展
學生專區
外教系 Undergraduate Program
學生畢業專題 Student Graduation Project
學生專業/競賽表現 Student Achievements
學生職涯發展 Student Career Develoment
外教所 Graduate Program
研究生產業別 Student Porfessional Backgrounds
研究生論文/發表 Student Thesis/ Research
課程地圖
時光藻堂
:::
首頁
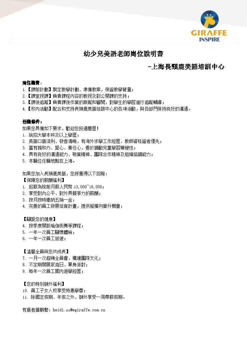
【徵才】上海長頸鹿美語培訓中心-幼少兒美語老師
字級大小
小
中
大
【徵才】上海長頸鹿美語培訓中心-幼少兒美語老師
發布日期 2026-02-26 13:25:00
履歷投遞窗口:Heidi小姐
heidi.xu@egiraffe.com.cn
詳細徵才條件請參下方
附件下載
長頸鹿美語徵才海報.jpg
247 B 2026-02-26
徵才說明_幼少兒美語老師崗位說明書上海長頸鹿美語.pdf
246 B 2026-02-26